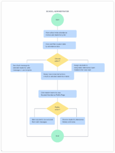
October 30, 2025 - No Comments! attendance-intervention-admin Published by: Nicole Champagne Facebook Share on Facebook Twitter Share on Twitter Google+ Share on Google+