0-1 Product for Student Success: Helping Schools Address Chronic Absenteeism with the right interventions at the right time
Lead Product Designer | 0-1 Product Development | EdTech


$637,000 ARR YTD
Launched Nationwide: August, 2025
Tech & Learning Award of Excellence for Attendance Plus
155 schools with Attendance Plus enabled
170,000 + students enrolled at Attendance Plus Districts
The problem
Chronic absenteeism—when students miss 10% or more of school days—affects nearly 1 in 4 students nationally. Early intervention is critical, but schools lack tools to identify at-risk students and track interventions in one centralized system. Existing solutions were expensive, complex, and slow to implement.
The opportunity
ParentSquare, a K-12 communication platform, saw an opportunity to expand into student attendance and chronic absenteeism by leveraging their existing communications platform with student attendance data. This was a 0-1 product in a new business area, and I led the design from concept through launch and evolution.
My role & team
Lead Product Designer for this initiative, responsible for end-to-end design from concept through launch. Collaborated cross-functionally with the Director of Product, Engineering, Customer Success, and school district stakeholders. Later mentored a junior designer as the product evolved.
Discovery & Experiment Scoping
Understanding the ecosystem: this product required designing for a complex multi-stakeholder environment:
District administrators: Decision makers and buyers
School administrators: Responsible for implementation and oversight
Teachers: Daily users tracking attendance and interventions
Students and families: Indirectly impacted by early intervention


Leveraging expertise and customer validation
We approached this 0-1 product with a combination of domain expertise and iterative validation.
Our Director of Product brought deep knowledge from building a similar solution previously. This gave us strong initial hypotheses about district needs and pain points. We validated these hypotheses through ongoing conversations with district administrators and school leaders, sharing prototypes and iterating based on their feedback.


A lightweight MVP
Given resource constraints and the need to validate the market quickly, I took a "design for the future, build for today" approach—thinking strategically about the complete system while only building what was essential to test our core hypothesis, and using legacy design components.
Core hypothesis: Schools need a centralized tool to identify at-risk students early, execute interventions at scale, and track interventions over time.


Must-have features for launch:
- Identify at-risk students based on attendance patterns
- Assign interventions to student groups based on severity
- Send bulk messages to families with personalization
- Track student progress and generate reports
What we deferred:
- Automation of messages and tasks (schools wanted human oversight)
- Custom workflow builder for intervention recommendations
- Advanced UX optimization (prioritized functionality over polish for MVP)
Why this worked:
- Validate core hypotheses quickly without over-investing in features
- Learn that schools immediately asked for automation—validating our roadmap
- Prove the MVP could sell as an upsell, giving us runway to invest in iteration
6-month pilot program
Before launching nationwide, we ran a 6-month pilot with California school districts using the Aeries Student Information System. This pilot allowed us to:
- Validate core functionality in real school environments
- Refine workflows based on how staff actually used the system
- Work through integration challenges with student data systems
- Gather feedback that informed our MVP scoping decisions
The pilot's success validated our approach and gave us confidence to launch nationally in August 2025.


Designing for Early Identification & Intervention
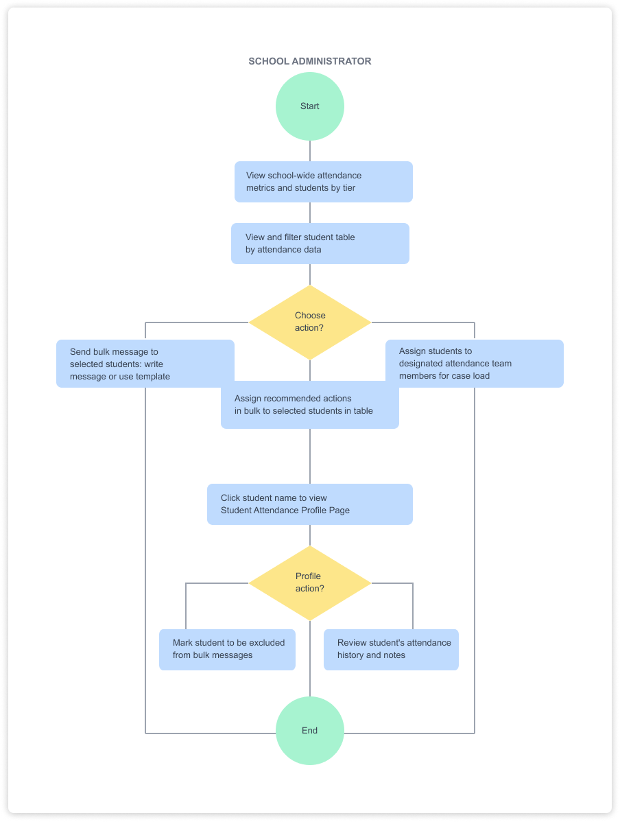
Core functionality: The product centralizes attendance data that was previously scattered across multiple systems, allowing administrators to take action at scale...
- Centralized data with sorting and filtering: View all student attendance data in one place, with the ability to sort and filter by various criteria to identify groups of at-risk students
- Bulk family communication: Send personalized bulk messages to families using customizable templates based on student attendance patterns
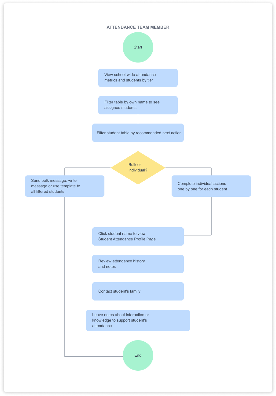
- Intervention assignment: Assign filtered groups of students to specific interventions and recommend actions like "send message" or "call home"
- Team member assignment: Distribute students to individual Attendance Team Members who can execute interventions
- Student attendance profiles: View individual student history including all previous messages and interventions in one place




The product
Navigating constraints: This product was built under typical startup constraints with legacy challenges: limited engineering resources, tight timeline, and need for rapid market validation. I prioritized functionality and integration over visual polish, focusing on shipping a tool that schools could use immediately.
The attendance dashboard allows administrators to filter students and take actions at scale


The Student Attendance Profile page allows school staff to see a complete history of a student's interventions and absences, contact information for the student's guardians, and leave notes about interactions or information that can support the student getting back to school.


Leading Continued Development
After a successful MVP launch and initial sales validation, I led product evolution and mentored a junior designer on feature development. This phase demonstrated the product's market fit and staying power, while allowing me to scale my impact through leadership and mentorship rather than only individual contribution.
District-level data dashboard
We added a district-level dashboard showing attendance trends and intervention assignments across all schools. This gave district administrators visibility into system-wide patterns and helped them make data-informed decisions about attendance intervention strategy and resource allocation.
I'm foolish and I'm funny and I'm needy. Am I needy? Are you sure I'm not needy? 'Cause I feel needy sometimes. That coat costs more than your house! Look, you are playing adults…with fully formed libidos, not 2 young men playing grab-ass in the shower. You go buy a tape recorder and record yourself for a whole day. I think you'll be surprised at some of your phrasing. Friend of mine from college. He also has a boat tho not called the Seaward.


Student profile enhancements
Based on pilot feedback, we optimized the student attendance profile page, removing underutilized features and adding a calendar heat map visualization. The heat map allows attendance team members to identify absence patterns at a glance—quickly answering questions like "Is this student missing Mondays? Specific weeks? Random days?"
I led the strategic direction and provided continuous guidance and feedback while the junior designer executed the design work.


Results
User Impact
- Helping schools identify and support at-risk students earlier—one district reported attendance at 97% within one month of use
- Centralizing attendance data that was previously scattered across multiple systems
- Increased attendance means more funding for schools (especially in California)
- 170,000 students enrolled in 155 schools using Attendance Plus in the first quarter
Business Impact
- Generated $637,000 ARR within the first two months of nationwide launch
- 501% growth in weekly active users in first months post-launch
- Opened new business line for the company in the school district market
Award & Recognition
Won Tech & Learning Award of Excellence: Back to School 2025, Secondary Ed
Thinking big and building small to go fast
The "design for the future, build for today" approach proved critical. By focusing on core functionality first, we validated market demand quickly—generating $605K in ARR within two months and earning industry recognition.
Resource constraints forced strategic trade-offs between scope, timeline, and polish. We shipped an MVP that addressed the core problem, then iterated based on real school usage. Schools immediately requested automation, validating our roadmap and proving that early customer feedback is more valuable than extended planning.
The fastest path to impact isn't perfection—it's shipping something that solves a real problem and improving it based on actual use.
Work contributed
- Strategic product vision of 0-1 product development
- System architecture & data modeling
- User research & stakeholder engagement
- Multi-stakeholder system design
- Information architecture
- User experience design
- Cross-functional collaboration
- Design leadership & mentorship
- Feature prioritization & roadmap
 
																						 
																						 
																						 
																						 
																						